缓存数据库双写不一致问题
Cache Aside Pattern
- 读的时候,先读缓存,缓存没有的话,那么就读数据库,然后取出数据后放入缓存,同时返回响应。
- 更新的时候先删除缓存,然后再更新数据库
为什么删除而不是更新缓存
原因很简单,很多时候,复杂点的缓存的场景,因为缓存有的时候,不简单是数据库中直接取出来的值。
如:商品详情页的系统,修改库存,只是修改了某个表的某些字段,但是要得到最终的库存,可能还需要从其他表查询一些数据,然后进行一些复杂的运算,才能最终计算出现在最新的库存是多少,然后才能将库存更新到缓存中去。
有很多数据并不是热数据,可能更新之后很久不会被访问,修改时更新缓存,反而增加了系统负荷。修改数据的时候,只删除缓存,不用每次都重新做复杂的计算,再下次使用它的时候再进行计算并缓存。
缓存数据库双写不一致?
初级的缓存不一致问题
先修改数据库,再删除缓存。如果删除缓存失败了,那么会导致数据库中是新数据,缓存中是旧数据,数据出现不一致。
解决思路
先删除缓存,再修改数据库。如果删除缓存成功了,如果修改数据库失败了,那么数据库中是旧数据,缓存中是空的,那么数据不会不一致。
因为读的时候缓存没有,则读数据库中旧数据,然后更新到缓存中。
较复杂的数据不一致问题
数据发生变更,先删除了缓存,然后要去修改数据库,此时还没修改。
一个请求过来,去读缓存,发现缓存空了,去查询数据库,查到了修改前的旧数据,放到了缓存中,
数据变更的程序完成了数据库的修改
完了,数据库和缓存中的数据不一样了。。。。
数据库与缓存更新与读取操作进行异步串行化
更新数据的时候,根据数据的唯一标识,将操作路由之后,发送到一个jvm内部的队列中。
读取数据的时候,如果发现数据不在缓存中,那么将重新读取数据+更新缓存的操作,根据唯一标识路由之后,也发送同一个jvm内部的队列中。
一个队列对应一个工作线程,每个工作线程串行拿到对应的操作,然后一条一条的执行。
一个数据变更的操作,先执行,删除缓存,然后再去更新数据库,但是还没完成更新,此时如果一个读请求过来,读到了空的缓存,那么可以先将缓存更新的请求发送到队列中,此时会在队列中积压,然后同步等待缓存更新完成。
优化点:一个队列中,其实多个更新缓存请求串在一起是没意义的,因此可以做过滤,如果发现队列中已经有一个更新缓存的请求了,那么就不用再放个更新请求操作进去了,直接等待前面的更新操作请求完成即可。
待那个队列对应的工作线程完成了上一个操作的数据库的修改之后,才会去执行下一个操作,也就是缓存更新的操作,此时会从数据库中读取最新的值,然后写入缓存中。
如果请求还在等待时间范围内,不断轮询发现可以取到值了,那么就直接返回; 如果请求等待的时间超过一定时长,那么这一次直接从数据库中读取当前的旧值。
高并发的场景下,该解决方案要注意的问题
弊端
一般来说,就是如果你的系统不是严格要求缓存+数据库必须一致性的话,缓存可以稍微的跟数据库偶尔有不一致的情况,最好不要做这个方案,读请求和写请求串行化,串到一个内存队列里去,这样就可以保证一定不会出现不一致的情况
串行化之后,就会导致系统的吞吐量会大幅度的降低,用比正常情况下多几倍的机器去支撑线上的一个请求。
读请求长时阻塞
由于读请求进行了非常轻度的异步化,所以一定要注意读超时的问题,每个读请求必须在超时时间范围内返回
该解决方案,最大的风险点在于说,可能数据更新很频繁,导致队列中积压了大量更新操作在里面,然后读请求会发生大量的超时,最后导致大量的请求直接走数据库
务必通过一些模拟真实的测试,看看更新数据的频繁是怎样的
另外一点,因为一个队列中,可能会积压针对多个数据项的更新操作,因此需要根据自己的业务情况进行测试,可能需要部署多个服务,每个服务分摊一些数据的更新操作
如果一个内存队列里居然会挤压100个商品的库存修改操作,每隔库存修改操作要耗费10ms区完成,那么最后一个商品的读请求,可能等待10 * 100 = 1000ms = 1s后,才能得到数据,这个时候就导致读请求的长时阻塞
一定要做根据实际业务系统的运行情况,去进行一些压力测试,和模拟线上环境,去看看最繁忙的时候,内存队列可能会挤压多少更新操作,可能会导致最后一个更新操作对应的读请求,会hang多少时间,如果读请求在200ms返回,如果你计算过后,哪怕是最繁忙的时候,积压10个更新操作,最多等待200ms,那还可以的
如果一个内存队列可能积压的更新操作特别多,那么你就要加机器,让每个机器上部署的服务实例处理更少的数据,那么每个内存队列中积压的更新操作就会越少
其实根据之前的项目经验,一般来说数据的写频率是很低的,因此实际上正常来说,在队列中积压的更新操作应该是很少的
针对读高并发,读缓存架构的项目,一般写请求相对读来说,是非常非常少的,每秒的QPS能到几百就不错了
一秒,500的写操作,5份,每200ms,就有100个写操作
单机器,20个内存队列,每个内存队列,可能就积压5个写操作,每个写操作性能测试后,一般在20ms左右就完成
那么针对每个内存队列中的数据的读请求,也就最多hang一会儿,200ms以内肯定能返回了
写QPS扩大10倍,但是经过刚才的测算,就知道,单机支撑写QPS几百没问题,那么就扩容机器,扩容10倍的机器,10台机器,每个机器20个队列,200个队列
大部分的情况下,应该是这样的,大量的读请求过来,都是直接走缓存取到数据的
少量情况下,可能遇到读跟数据更新冲突的情况,如上所述,那么此时更新操作如果先入队列,之后可能会瞬间来了对这个数据大量的读请求,但是因为做了去重的优化,所以也就一个更新缓存的操作跟在它后面
等数据更新完了,读请求触发的缓存更新操作也完成,然后临时等待的读请求全部可以读到缓存中的数据
读请求并发量过高
这里还必须做好压力测试,确保恰巧碰上上述情况的时候,还有一个风险,就是突然间大量读请求会在几十毫秒的延时hang在服务上,看服务能不能抗的住,需要多少机器才能抗住最大的极限情况的峰值
但是因为并不是所有的数据都在同一时间更新,缓存也不会同一时间失效,所以每次可能也就是少数数据的缓存失效了,然后那些数据对应的读请求过来,并发量应该也不会特别大
按1:99的比例计算读和写的请求,每秒5万的读QPS,可能只有500次更新操作
如果一秒有500的写QPS,那么要测算好,可能写操作影响的数据有500条,这500条数据在缓存中失效后,可能导致多少读请求,发送读请求到库存服务来,要求更新缓存
一般来说,1:1,1:2,1:3,每秒钟有1000个读请求,会hang在库存服务上,每个读请求最多hang多少时间,200ms就会返回
在同一时间最多hang住的可能也就是单机200个读请求,同时hang住
单机hang200个读请求,还是ok的
1:20,每秒更新500条数据,这500秒数据对应的读请求,会有20 * 500 = 1万
1万个读请求全部hang在库存服务上,就死定了
多服务实例部署的请求路由
可能这个服务部署了多个实例,那么必须保证说,执行数据更新操作,以及执行缓存更新操作的请求,都通过nginx服务器路由到相同的服务实例上(服务间按照某个请求参数的hash路由)
热点商品的路由问题,导致请求的倾斜
万一某个商品的读写请求特别高,全部打到相同的机器的相同的队列里面去了,可能造成某台机器的压力过大
就是说,因为只有在商品数据更新的时候才会清空缓存,然后才会导致读写并发,所以更新频率不是太高的话,这个问题的影响并不是特别大
但是的确可能某些机器的负载会高一些
缓存雪崩发生的现象

缓存雪崩的事前事中事后的解决方案
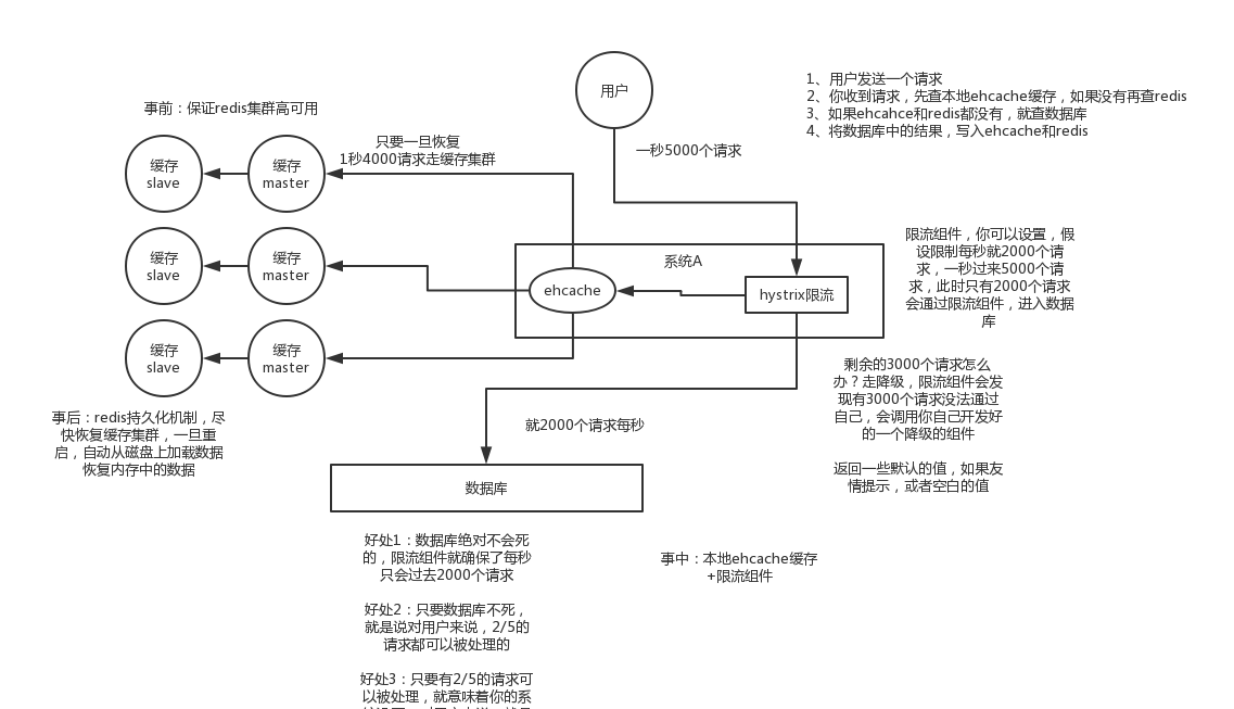
- 事前:redis高可用,主从+哨兵,redis cluster,避免全盘崩溃
- 事中:本地ehcache缓存 + hystrix限流&降级,避免MySQL被打死
- 事后:redis持久化,快速恢复缓存数据

缓存穿透的现象

缓存穿透的解决方法
每次系统a从数据库没有查到信息,就在缓存中存一个空值,这样下次就会走缓存而不是穿透到数据库。